Última actualización el 30 de marzo de 2022 por Rakesh Gupta
Gran idea o pregunta duradera:
- ¿Cómo puede actualizar automáticamente el estado del caso cuando recibe una respuesta de los clientes a través de Email-to-Case?
Objetivos:
Esta publicación de blog nos ayudará a comprender lo siguiente
- Comprender cómo funciona el correo electrónico para el caso
- Cree un flujo que se active en la respuesta del cliente a un correo electrónico para el caso
- Utilice el elemento de decisión para validar los datos
- Utilice el elemento de actualización de registros para abrir un caso cerrado
Pamela Kline trabaja como administradora de sistemas en Universal Containers (UC) . Ella acaba de implementar un proceso de correo electrónico a caso. Ahora ha recibido las siguientes mejoras del agente de soporte:
- Agregue automáticamente la respuesta del cliente al hilo de correo electrónico del caso, cuando el cliente responda al correo electrónico que se envió desde un caso.
- Vuelva a abrir un caso cuando el cliente responda a un correo electrónico del agente de soporte, dentro de los cinco días posteriores al cierre del caso.
Enfoque de Campeón de Automatización (I-do):
Email-to-Case le permite crear un caso automáticamente cuando un cliente envía un correo electrónico. También completa información clave, por ejemplo, el asunto del correo electrónico se convierte en el asunto del caso y el cuerpo del correo electrónico se asigna a la descripción. Puede configurar varios canales de correo electrónico para registro de casos en función de su caso de uso empresarial.
A continuación, debe comprender el ID del subproceso . La identificación del hilo es una identificación única generada para los correos electrónicos salientes dentro del caso. El ID del subproceso se verá como ref:_00D90wAtk._500901Kc5WN:re . Para agregar automáticamente las respuestas de los clientes al hilo de correo electrónico del caso, asegúrese de que Email-to-Case se haya configurado correctamente para que las respuestas de correo electrónico de los clientes se adjunten al caso.
- Email Threading es una parte importante de la configuración de Email-to-Case. Básicamente, configurar esto significa que, si un cliente le envía un correo electrónico con más información sobre un caso existente, su segundo correo electrónico se adjuntará a su caso existente en lugar de crear un nuevo caso. Si desea agregar automáticamente una ID de hilo única en sus respuestas automáticas y otros correos electrónicos salientes, vaya a Configuración | Configuración de características | Servicio | Email-to-Case y seleccione las casillas de verificación como se muestra en la siguiente captura de pantalla


- Cuando responda a un cliente, asegúrese de cambiar la dirección del propietario al correo electrónico a la dirección de soporte del caso. Si esto no se modifica, la respuesta del cliente se enviará al propietario del caso y no se agregará al hilo de correo electrónico . Siga los pasos a continuación para agregar la dirección de soporte de Email-to-Case a la dirección de (Básicamente, vamos a agregar la dirección de soporte de Email-to-Case a las direcciones de toda la organización:

- Copie la dirección de servicios de correo electrónico (es decir, la dirección de correo electrónico larga) de Email-to-Case como se muestra en la captura de pantalla anterior.
- El siguiente paso es agregar una nueva dirección de correo electrónico para toda la organización . Use la dirección de servicios de correo electrónico (dirección larga) en lugar de la dirección de correo electrónico, como se muestra en la siguiente captura de pantalla:

- Con fines de verificación, Salesforce enviará una notificación por correo electrónico con un enlace de confirmación a la dirección de correo electrónico mencionada anteriormente.
- Como estamos usando una dirección de enrutamiento de correo electrónico para caso , se creará automáticamente un caso en su organización, desde donde podrá verificar la propiedad de la dirección de correo electrónico.

- Haga clic en el enlace mencionado debajo de la descripción para verificar la dirección de toda la organización. Después de una verificación exitosa, puede usar la dirección de soporte de correo electrónico para registro de casos para enviar un correo electrónico desde Salesforce.

<img data-attachment-id="8332" data-permalink="https://automationchampion.com/2022/03/30/update-the-case-status-through-email-to-case-response-2/email-to-case-support-address/" data-orig-file="https://i0.wp.com/automationchampion.com/wp-content/uploads/2016/06/email-to-case-support-address.png?fit=1028%2C448&ssl=1" data-orig-size="1028,448" data-comments-opened="1" data-image-meta="{"aperture":"0","credit":"","camera":"","caption":"","created_timestamp":"0","copyright":"","focal_length":"0","iso":"0","shutter_speed":"0","title":"","orientation":"0"}" data-image-title="Email to Case support address" data-image-description="
Email to Case support address
» data-image-caption=»
Email to Case support address
» data-medium-file=»https://i0.wp.com/automationchampion.com/wp-content/uploads/2016/06/email-to-case-support-address.png?fit=300%2C131&ssl=1″ data-large-file=»https://i0.wp.com/automationchampion.com/wp-content/uploads/2016/06/email-to-case-support-address.png?fit=640%2C279&ssl=1″ loading=»lazy» class=»aligncenter wp-image-8332 size-full» src=»https://discover.egafutura.com/wp-content/uploads/2022/04/actualice-el-estado-del-caso-a-traves-de-la-respuesta-de-correo-electronico-a-caso-5.png» alt=»Correo electrónico a la dirección de soporte de Case» width=»640″ height=»279″ data-recalc-dims=»1″>
Salida de muestra

<img data-attachment-id="8346" data-permalink="https://automationchampion.com/2022/03/30/update-the-case-status-through-email-to-case-response-2/email-thread/" data-orig-file="https://i0.wp.com/automationchampion.com/wp-content/uploads/2016/06/email-thread.png?fit=1340%2C295&ssl=1" data-orig-size="1340,295" data-comments-opened="1" data-image-meta="{"aperture":"0","credit":"","camera":"","caption":"","created_timestamp":"0","copyright":"","focal_length":"0","iso":"0","shutter_speed":"0","title":"","orientation":"0"}" data-image-title="Email Thread" data-image-description="
Email Thread
» data-image-caption=»
Email Thread
» data-medium-file=»https://i0.wp.com/automationchampion.com/wp-content/uploads/2016/06/email-thread.png?fit=300%2C66&ssl=1″ data-large-file=»https://i0.wp.com/automationchampion.com/wp-content/uploads/2016/06/email-thread.png?fit=640%2C141&ssl=1″ loading=»lazy» class=»aligncenter wp-image-8346 size-full» src=»https://discover.egafutura.com/wp-content/uploads/2022/04/actualice-el-estado-del-caso-a-traves-de-la-respuesta-de-correo-electronico-a-caso-7.png» alt=»Hilo de correo electrónico» width=»640″ height=»141″ data-recalc-dims=»1″>
Solución para Caso de Uso – 2
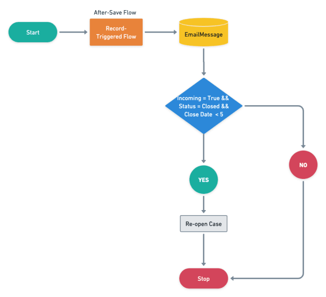
Nuestra próxima tarea es crear un flujo en el mensaje de correo electrónico para ejecutar, solo cuando se recibe un mensaje de correo electrónico y volver a abrir un caso cuando el cliente responde a un correo electrónico del agente de soporte, dentro de los cinco días posteriores al cierre del caso.
Para resolver este requisito, utilizaremos el Flujo desencadenado por registro después de guardar . Consulte este artículo para comprender por qué estamos utilizando el flujo desencadenado por registro posterior al guardado para este escenario.
Hagamos una pausa aquí, familiarícese con los objetos EmailMessage en Salesforce.
Antes de discutir la solución, permítame mostrarle un diagrama de un flujo de proceso de alto nivel. Dedique unos minutos a repasar el siguiente diagrama de flujo y compréndalo. 
Comencemos a construir este proceso de automatización.
Práctica guiada (nosotros hacemos):
Hay 4 pasos para resolver el requisito empresarial de Pamela mediante el flujo activado por registro . Debemos:
- Definir propiedades de flujo para el flujo desencadenado por registro
- Fórmula para calcular el número de días entre la fecha de cierre y hoy
- Agregue un elemento de decisión para verificar el estado del caso y la fórmula de número de días
- Agregue un elemento de registros de actualización para volver a abrir un caso
Paso 1: Definir propiedades de flujo
- Haga clic en Configuración .
- En el cuadro Búsqueda rápida, escriba Flujos .
- Seleccione Flujos y luego haga clic en Nuevo flujo .
- Seleccione el flujo activado por registro y haga clic en Crear y configure el flujo de la siguiente manera:
- Objeto : mensaje de correo electrónico
- Activar el flujo cuando : se crea un registro
- Establecer criterios de entrada
- Requisitos de condición: Ninguno
- Optimice el flujo para la acción y los registros relacionados
- Haga clic en Listo .


Paso 2: fórmula para calcular el número de días entre la fecha de cierre y hoy
- En Caja de herramientas , seleccione Administrador , luego haga clic en Nuevo recurso para calcular la cantidad de días entre la fecha de cierre del caso y el día de hoy.
- Ingrese la siguiente información :
- Tipo de recurso : Fórmula
- Nombre de API : forN_DaysSinceCaseClosed
- Tipo de datos : Número
- Lugares decimales : 0
- Fórmula : DATEVALUE({!$Record.Parent.ClosedDate}) – {!$Flow.CurrentDate}
- Haga clic en Listo .


Paso 3: uso del elemento de decisión para verificar el estado del caso y la fórmula del número de días
Ahora usaremos el elemento Decisión para verificar el estado del caso y la fórmula del número de días.
- En Flow Designer, haga clic en el icono + y seleccione el elemento Decisión .
- Introduzca un nombre en el campo Etiqueta ; el nombre de la API se completará automáticamente.
- En Detalles del resultado , ingrese la etiqueta que el nombre de la API se completará automáticamente.
- Requisitos de condición para ejecutar el resultado : se cumplen todas las condiciones (Y)
- Fila 1:
- Recurso: {!$Record.Parent.Status}
- Operador: Igual
- Valor: Cerrado
- Añadir condición
- Fila 2
- Recurso : {!$Record.Incoming}
- Operador : Igual
- Valor : {!$ConstanteGlobal.Verdadero}
- Añadir condición
- Fila 3
- Recurso : {!forN_DaysSinceCaseClosed}
- Operador : menor o igual
- Valor : 5
- Fila 1:
- Haga clic en Listo .

Paso 4: Agregar acción: actualizar registros
El siguiente paso es actualizar el estado del caso para volver a abrirlo. Usaremos los registros de actualización elemento.
- En Flow Designer, debajo del nodo Casos cerrados recientemente , haga clic en el ícono + y seleccione el elemento Actualizar registros .
- Introduzca un nombre en el campo Etiqueta ; el nombre de la API se completará automáticamente.
- Haga clic en Especificar condiciones para identificar registros y establecer campos individualmente
- Objeto : Caso
- Seleccione Se cumplen todas las condiciones (Y) .
- Establecer condiciones de filtro
- Fila 1:
- Campo: Identificación
- Operador: Igual
- Valor: {!$Record.ParentId}
- Fila 1:
- Establecer valores de campo para los registros de casos
- Fila 1:
- Campo: Estado
- Valor: Trabajando
- Fila 1:
- Haga clic en Listo .


Al final, Pamela's Flow se verá como la siguiente captura de pantalla:


Una vez que todo se vea bien, realice los siguientes pasos:
- Haga clic en Guardar .
- Ingrese la etiqueta de flujo , el nombre de la API se completará automáticamente.
- Haga clic en Mostrar avanzado .
- Versión de API para ejecutar el flujo : 54
- Etiqueta de entrevista : Reabrir caso cerrado {!$Flow.CurrentDateTime}
- Haga clic en Guardar .


¡Casi llegamos! Una vez que todo se vea bien, haga clic en el botón Activar .
Evaluación formativa:
¡Quiero saber de ti!
¿Qué es una cosa que aprendiste de esta publicación? ¿Cómo imagina aplicar este nuevo conocimiento en el mundo real? Siéntase libre de compartir en los comentarios a continuación.
…
Esta es una traducción realizada por EGA Futura, y este es el link a la publicación original: https://automationchampion.com/2022/03/30/update-the-case-status-through-email-to-case-response-2/


